
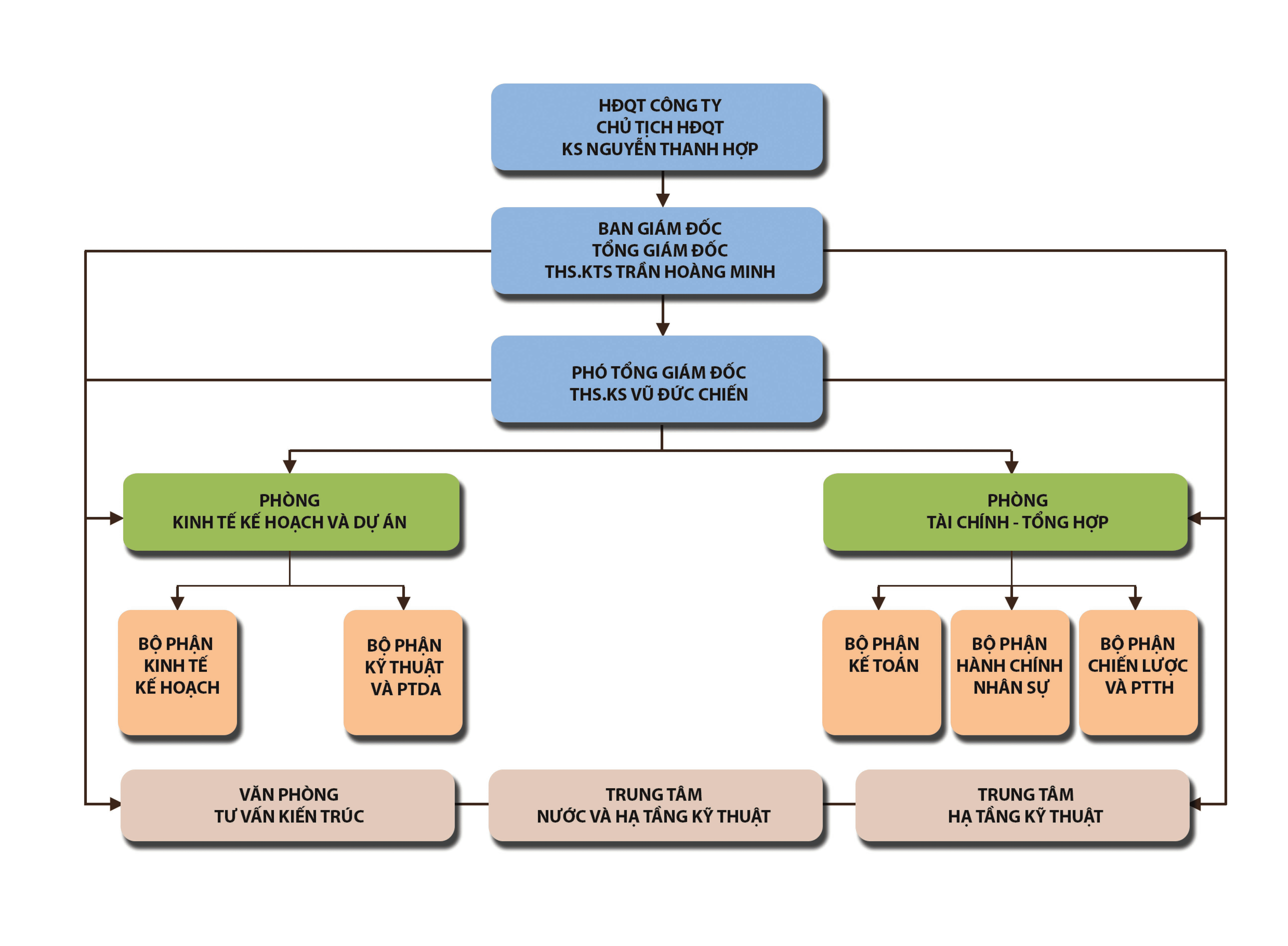
Cơ cấu tổ chức Công ty gồm 2 bộ phận chính: Khối văn phòng & Các trung tâm thành viên
I. KHỐI VĂN PHÒNG
Khối văn phòng gồm 2 phòng ban:
* Phòng Tài chính - Tổng hợp
* Phòng Kinh tế - Kế hoạch & Dự án
I.1. PHÒNG TÀI CHÍNH - TỔNG HỢP
I.1.1. Bộ phận Hành chính - Nhân sự
- Chức năng:
+ Giúp việc, tham mưu cho lãnh đạo Công ty lĩnh vực: Tổ chức cán bộ, lao động tiền lương, hành chính quản trị, lập kế hoạch đào tạo bồi dưỡng, thi đua khen thưởng, kỷ luật, bảo vệ, quản lý công tác văn thư lưu trữ, quản lý tài sản, trang thiết bị làm việc, sinh hoạt thuộc văn phòng Công ty.
+ Trực tiếp thực hiện các quy định về lưu trữ hồ sơ sổ sách, bảo mật, quản lý công văn đi/ đến, quản lý tài sản chung của Công ty.
+ Tổ chức thực hiện và Quản lý các giấy tờ, văn bản pháp lý.
- Nhiệm vụ:
+ Quản lý và hướng dẫn các đơn vị trong Công ty thực hiện Công tác văn thư lưu trữ, tổ chức thực hiện công tác hành chính, văn thư lưu trữ của Công ty.
+ Tham mưu cho lãnh đạo Công ty xây dựng cơ cấu tổ chức, bộ máy sản xuất kinh doanh, chức năng nhiệm vụ của của các đơn vị Trung tâm.
+ Tham mưu cho lãnh đạo Công ty trong công tác thực hiện các chế độ, chính sách ( nâng lương, nâng bậc, tiền lương, tiền thưởng, giải quyết chế độ BHXH...)
+ Phối hợp các phòng ban xây dựng nội quy lao động, hướng dẫn thực hiện nếp sống văn minh, xây dựng văn hóa Doanh nghiệp.
+ Tổ chức thực hiện về Quản lý con dấu của Công ty theo đúng quy định.
+ Lập kế hoạch tuyển dụng nhân sự, thực hiện tuyển dụng nhân sự cho công ty.
+ Quản lý điều hành xe ô tô phục vụ nhu cầu công tác của Ban lãnh đạo và CBCNV trong Công ty.
I.1.2. Bộ phận Kế toán
- Chức năng:
+ Giúp việc, tham mưu cho Tổng giám đốc Công ty trong công tác tổ chức, quản lý và giám sát hoạt động kinh tế, tài chính , hạch toán và thống kê.
+ Theo dõi, phân tích, phản ánh tài chính của Công ty , cung cấp thông tin về tình hình tài chính, kinh tế cho Tổng giám đốc trong công tác điều hành và hoạch định sản xuất kinh doanh.
- Nhiệm vụ:
+ Thực hiện công tác hạch toán kế toán, thống kê theo Pháp lệnh kế toán và thống kê, Luật kế toán và Điều lệ của Công ty.
+ Quản lý tài sản, nguồn vốn và các nguồn lực kinh tế của Công ty theo quy định của Pháp luật.
+ Xây dựng kế hoạch tài chính phù hợp với kế hoạch SXKD và kế hoạch Đầu tư.
+ Xây dựng kế hoạch định kỳ về giá thành sản phẩm, kinh phí hoạt động, chi phí bảo dưỡng định kỳ và sửa chữa nhỏ của Công ty và các kế hoạch tài chính khác.
+ Thực hiện chế độ báo cáo tài chính, thống kê theo quy định của Nhà nước và Điều lệ Công ty, thực hiện các nghĩa vụ đối với NSNN, cổ đông và người lao động theo Luật định.
+ Xác định và phản ánh chính xác kịp thời kết quả kiểm kê định kỳ tài sản, nguồn vốn.
+ Lưu trữ, bảo quản chứng từ, sổ sách kế toán, bảo mật số liệu kế toán tài chính theo quy định và Điều lệ công ty
+ Phản ánh các nghiệp vụ kế toán, tài chính phát sinh trong quá trình hoạt động SXKD một cách đầy đủ, chính xác và kịp thời.
+ Hướng dẫn, đôn đốc và kiểm tra các đơn vị làm tốt công tác hạch toán, thực hiện đầy đủ và kịp thời.
+ Đảm bảo cung ứng các nguồn vốn cho các dự án triển khai của Công ty. Thanh quyết toán, thu hồi vốn các công trình Công ty thực hiện.
I.1.3. Bộ phận Chiến lược và Phát triển thương hiệu
- Chuẩn bị và lập hồ sơ dự thầu;
- Chuẩn bị và lập hồ sơ đề xuất;
- Quản lý Website và trang công ty trên Facebook;
- Thiết kế và cập nhật hồ sơ năng lực của công ty;
- Chuẩn bị hồ sơ năng lực theo yêu cầu của các dự án.
I.2. PHÒNG KINH TẾ - KẾ HOẠCH & DỰ ÁN
I.2.1. Bộ phận Kinh tế - Kế hoạch
- Chức năng:
+ Lập kế hoạch và báo cáo thống kê hàng tháng, quý, năm theo yêu cầu của lãnh đạo Công ty và Tổng công ty.
+ Quản lý Hợp đồng và nghiệm thu, thanh toán với khách hàng và với các đơn vị trực thuộc Công ty.
+ Phối hợp theo dõi và thu hồi công nợ của khách hàng.
+ Lập phương án đầu tư, đánh giá hiệu quả kinh tế các dự án đầu tư do Công ty thực hiện.
+ Kiểm soát Hồ sơ, sản phẩm tư vấn trước khi bàn giao Chủ đầu tư.
+ Các công tác khác : Theo dõi, giám sát quá trình thực hiện công việc của các đơn vị ở các lĩnh vực: tư vấn thiết kế, giám sát thi công, thi công xây lắp, nội thất, khảo sát công trình, thí nghiệm ..., phối hợp làm hồ sơ dự thầu, hồ sơ năng lực Công ty.
- Nhiệm vụ:
+ Công tác xây dựng kế hoạch và báo cáo thống kê: Xây dựng các chỉ tiêu kế hoạch SXKD hàng năm trên cơ sở định hướng phát triển Công ty làm cơ sở thông qua Đại hội cổ đông. Báo cáo tình hình thực hiện các chỉ tiêu kế hoạch hàng tháng, quý, năm, các mục tiêu tiến độ, phân tích đánh giá để tham mưu cho Ban Tổng giám đốc trong Công tác chỉ đạo, điều hành sản xuất, đảm bảo các mục tiêu kế hoạch đề ra.
+ Công tác tìm kiếm, đấu thầu và khai thác thị trường : Cùng với Ban lãnh đạo phân tích, đánh giá lên kế hoạch tiếp cận các thị trường có tiềm năng. Bộ phận có trách nhiệm làm hoặc phối hợp cùng các Đơn vị hoặc cá nhân thực hiện các thủ tục cần thiết để tiếp cận công việc như : Hồ sơ năng lực, đề cương, khái toán, hồ sơ đề xuất, hồ sơ yêu cầu, hồ sơ thầu, báo giá tư vấn...
+ Công tác hợp đồng và nghiệm thu sản phẩm: Bộ phận là đầu mối thực hiện công tác quản lý hợp đồng kinh tế. Tham gia đàm phán hoặc phối hợp với các Đơn vị đàm phán và dự thảo để trình lãnh đạo Công ty ký kết tất cả các loại hợp đồng kinh tế.
+ Lập và theo dõi làm nghiệm thu, thanh lý hợp đồng với Chủ đầu tư và Hợp đồng giao khoán nội bộ.
+ Công tác kinh tế, thu hồi công nợ: Phối hợp với Phòng Tài chính - Tổng hợp theo dõi, đôn đốc công tác thu hồi công nợ hàng tháng, hàng quý của các Chủ đầu tư và đề ra các biện pháp thực hiện.
I.2.2. Bộ phận Kỹ thuật và Phát triển Dự án
+ Thực hiện Hồ sơ thiết kế sơ bộ, chào thầu để cùng lãnh đạo Công ty khai thác tìm kiếm việc làm sau đó giao cho các Đơn vị trực thuộc Công ty.
+ Thực hiện triển khai các dự án, công trình do lãnh đạo Công ty khai thác.
+ Phối hợp cùng các Đơn vị trực thuộc Công ty trong việc triển khai các bước của dự án.
+ Các công việc khác theo yêu cầu.
II. CÁC TRUNG TÂM THÀNH VIÊN
II.1. VĂN PHÒNG TƯ VẤN KIẾN TRÚC
II.2. TRUNG TÂM NƯỚC VÀ HẠ TẦNG KỸ THUẬT
II.3. TRUNG TÂM HẠ TẦNG KỸ THUẬT
